研招办:2026年学校拟招收全日制硕士研究生57人,我校最终招生人数以国家正式下达的招生计划为准。
研招办:《浙江外国语学院2026年硕士研究生招生专业目录》已公布,详见浙江外国语学院研究生招生网或关注“浙江外国语学院研究生教育”微信公众号。
我校2026年部分招生专业及初试专业课考试科目有调整,详见浙江外国语学院2026年研究生招生考试调整公告
http://admission.zisu.edu.cn/info/1011/1281.htm。
研招办:2025年学校招收全日制硕士研究生60人,其中学硕20人,专硕40人。
研招办:我校执行国家A区分数线,复试差额比例一般不低于120%。2025年通过国家线一志愿的考生均有资格参加学校复试。调剂考生进入复试分数线要求和其他学术要求由招生学院根据实际情况自主确定。请及时关注浙江外国语学院研究生招生网或“浙江外国语学院研究生教育”微信公众号。
研招办:2026年我校全日制硕士研究生招生覆盖区域国别学1个一级学科以及翻译、教育2个专业学位类别。
区域国别学学科为“十四五”浙江省一流学科,2024年获批区域国别学一级学科硕士学位授权点,是全国首批31家区域国别学硕士学位授权点单位之一。学科基于浙江外国语学院“多语种”学科布局优势,依托新型国际关系高等研究院、金砖国家特殊经济区合作研究院、国别和区域研究中心、环地中海研究院、拉丁美洲研究所、阿拉伯研究中心、城市国际化研究院、大运河国际研究中心等重点科研平台,对接国家对外开放的战略要求,服务构建新型国际关系,立足浙江发展实践,聚焦金砖国家,围绕“阿拉伯研究、环地中海研究”“拉美研究”“运河文化交流互鉴”等形成特色研究领域。
翻译专业硕士学位点以浙江省一流学科“外国语言文学”与“区域国别学”为依托,紧扣国家战略需求与浙江发展需要,开设英语笔译、阿语笔译、俄语笔译、日语笔译四个专业方向。专业建设基础坚实,学校翻译、英语、商务英语、俄语、阿语等本科专业均为国家级一流本科专业建设点,拥有《阿拉伯伊斯兰文化概论》、《二语习得与中小学英语教学》等国家一流课程。师资团队由中国翻译协会副会长领衔,成员包括多位教育部外国语言文学类专业教学指导委员会委员、资深翻译家、“翻译中国”外籍翻译家及原外交部高级翻译人员。团队在翻译实践、教学与研究领域成果丰硕,具备丰富的翻译资源与先进的教学设施,为翻译专业学位硕士研究生培养提供坚实保障。
教育专业硕士学位点以浙江省一流学科“教育学”“外国语言文学”为依托,开设教育管理、小学教育、学科教学(英语)三个专业方向。学位点师资力量雄厚,有教授32名,副教授50名;博士生导师7名、硕士生导师48名。国家级人才3名、享受国务院政府特殊津贴专家3名、教育部“国培计划”专家库专家6名、“双师双能型”教师21名,并聘有来自省内教育行政管理部门与知名中小学等事业单位的行业导师50余名。
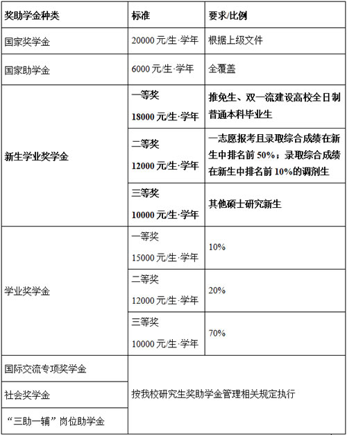
研招办:学校为全日制研究生提供完善、有竞争力的奖助学金,同时设置研究生“三助一辅”岗位,提供“三助一辅”岗位助学金。新生学业奖学金与学业奖学金覆盖全体学生,全额覆盖学生的学费支出。
详情如下表:

研招办:国际化特色夯实语言能力。以外国语言文学为基础、区域国别学为引领,夯实国际化专业建设基础。学校与境外50多个国家和地区的150余所高校建立合作关系。建有3所孔子学院,是我省国际人文交流重要基地。依托教育部文化旅游服务行业、跨境电商产业等2个中外人文交流研究院、联合国可持续发展教育专业区域中心(杭州)、省文旅厅第二批文旅导师工作室,通过“政产学研”协同育人模式,助推国际化人才培养。2万余名国际化复合型人才,为援非医疗队、涉外机构、国际组织等提供专业服务,为G20杭州峰会、世界互联网大会、杭州亚运会等重大国际活动提供多语种语言服务累计达1.5万人次,多次受到国家相关部委表彰和多国领导人表扬。
高端智库涵养学术能力。学校充分发挥国际化人才聚集和多语种、多学科支撑的天然优势,依托国别和区域研究中心、环地中海研究院等9个省部级高端智库,2024年成功获批区域国别学一级学科硕士学位点,是全国首批31家区域国别学硕士学位授权点单位之一。2025年,金砖国家特殊经济区合作研究院正式落户杭州。区域国别学研究团队围绕企业出海开展《依托金砖国家特殊经济区中国合作中心推进服务业扩大开放的对策建议研究》等专项课题,完成多期《金砖国家信息简报》与专报,得到政府相关部门的肯定。
产教融合发展实践能力。以“全球视野与中国情怀”“大运河遗产保护”“浙派教育家精神”等为特色,依托现代产业学院建设点,紧扣浙江外向型经济产业链需求,与阿里巴巴、亚马逊等行业头部平台合作研发国际化课程,开展各类实习实训项目,提升学生实践能力。组织多语种“助力共富师生团”开展地方文化国际传播、县域基础教育社会实践,培养与行业、地方经济发展相适应的创新型应用人才。毕业生进入名校深造人数多,进入知名中小学、行业头部企业和国际组织工作比例高,就业质量显著提升。
研招办:研究生招生办联系方式
通讯地址:浙江省杭州市西湖区留和路299号
邮 编:310023
邮 箱:zisugraduate@zisu.edu.cn
电 话:0571-88210100
QQ:3897027716
网 址:http://admission.zisu.edu.cn/
