首页
国家政策
资讯
院校库
硕士目录
网报公告
统考网报
网上确认
成绩查询
复试调剂
推免服务
信息公开
更多
教育部政策
复试分数线
管理类专硕
院校政策
研招访谈
专业学位
招生简章
博士目录
专业库
在线咨询
博士网报
取消
用户中心
注册
首页
>
调剂信息
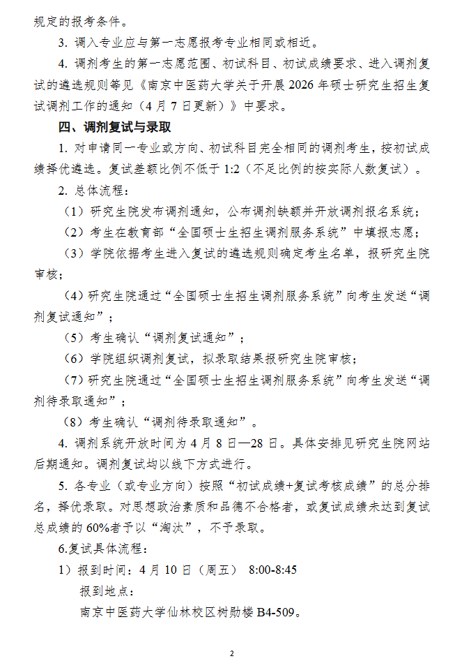
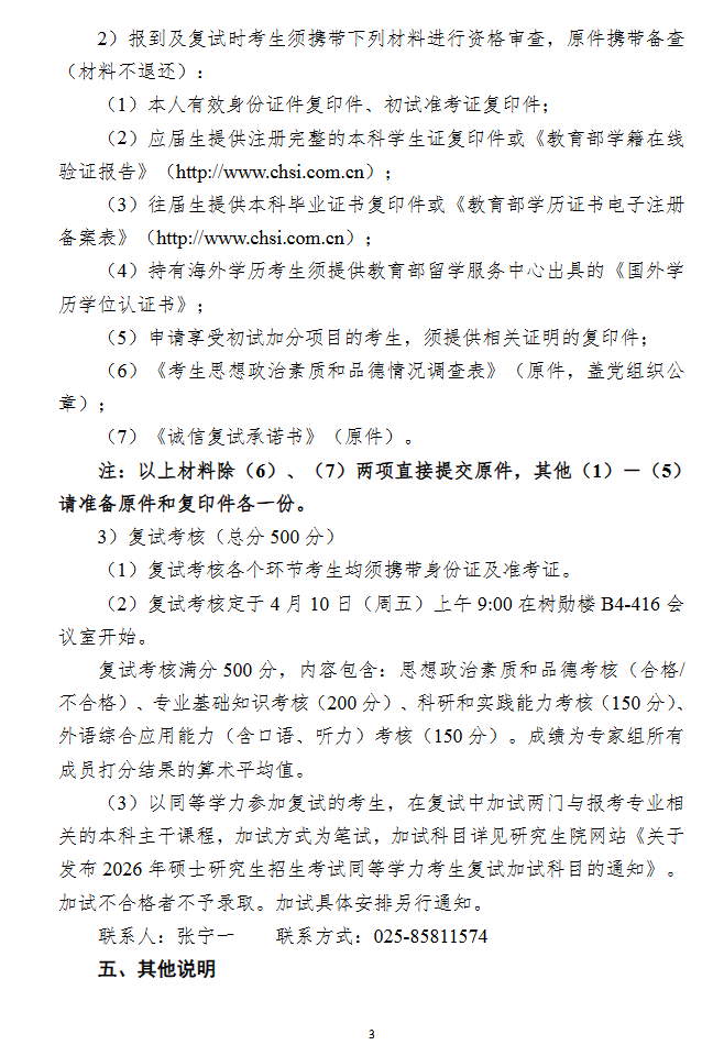
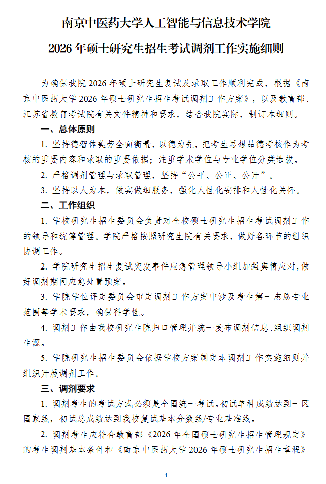
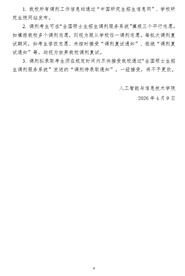
南京中医药大学人工智能与信息技术学院2026年硕士研究生招生考试调剂工作实施细则
2026年04月09日
来源:南京中医药大学
用微信扫描二维码
分享至好友和朋友圈
近期热点
近五年研考分数线及趋势图(2022-2026)
退役大学生士兵报考硕士研究生有关招生政策解读
2026年研考国家线发布
2026年研考分数查询及复试分数线汇总
2026年研招管理规定
2026研考日程表
招生信息
考研工具箱
查询
院校库
专业库
硕士目录
网报公告
博士目录
帮助中心
统考
报名条件
网上报名
网上确认
下载准考证
分数线
调剂
推免
推荐系统
申请指南
推免流程
专业目录
填报志愿
信息公开